Introducción
Este servicio web sirve para crear solicitudes del tipo "añadir participante a grupo".
De esta forma puedes enviar información desde otro entorno de datos.
Existe un webservice avanzado para crear solicitudes.
Proceso de consumo
Se utiliza el protocolo de comunicación HTTP.
Los pasos serían:
- Autenticarte
- Se requiere autenticación HTTP mediante los datos de acceso de un usuario de Gesforma con perfil de coordinador (loginname y contraseña).
- Para aumentar la seguridad en el consumo del servicio aconsejamos activar el token API de tu cuenta (más info)
- Consumir el servicio (debes solicitarnos que te proporcionemos la URL)
- Solicitud: se envía en formato JSON
- Respuesta: se recibe una respuesta en formato JSON.
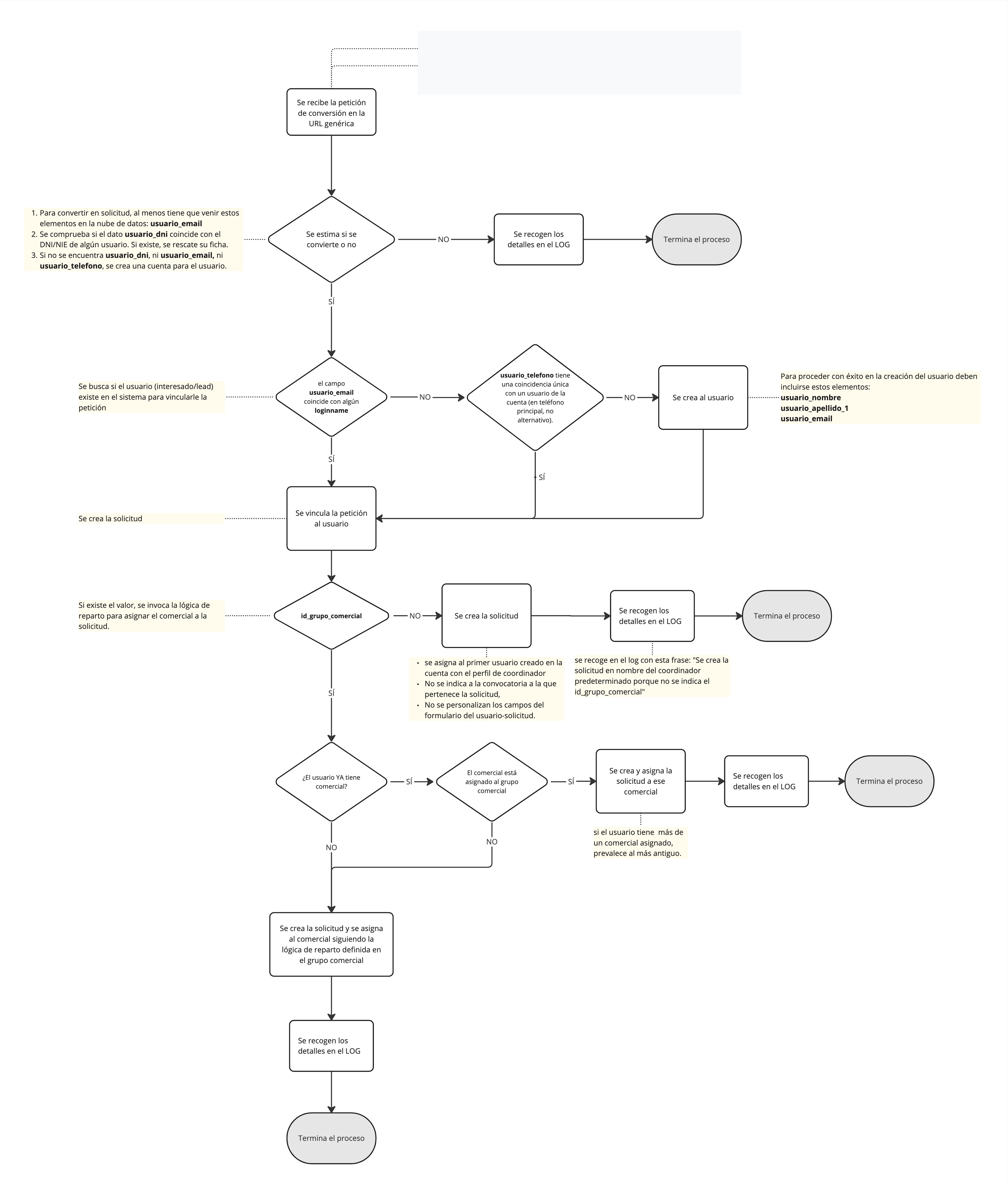
Diagrama

Solicitud (llamada)
Usa notación JSON con la siguiente estructura.
Los elementos obligatorios para la creación del registro son:
- usuario_email
(no es necesario enviar todos los elementos en cada actualización)
| Elementos | Tipo de Dato | Posibles Valores/Rango | Descripción |
|---|---|---|---|
| usuario_nombre | string | Texto (hasta 255 caracteres) | El nombre del usuario. |
| usuario_apellido_1 | string | Texto (hasta 255 caracteres) | El primer apellido del usuario. |
| usuario_apellido_2 | string | Texto (hasta 255 caracteres) | El segundo apellido del usuario. |
| usuario_telefono | int | Texto (hasta 15 caracteres) | Número de teléfono del usuario. |
| usuario_email | string | Formato de correo electrónico válido | Dirección de correo electrónico del usuario. |
| usuario_empresa | string | Texto (hasta 255 caracteres) | Nombre de la empresa del usuario. |
| usuario_sector | string | Lista predefinida de sectores (si aplica) | Sector al que pertenece la empresa del usuario. |
| usuario_pais | string | Lista de países válidos | País de residencia o operación del usuario. |
| usuario_provincia | string | Lista de provincias/estados válidos dependiendo del país | Provincia o estado del usuario. |
| usuario_tipo | string | Lista predefinida: 0 = "Cliente"; 1= "Potencial"; | Tipo de usuario. |
| usuario_situacion | string | Lista predefinida: 0 = "Sin especificar"; 1 = "Empleado"; 5 = "Desempleado"; 2 = "Autónomo"; 3 = "Funcionario"; 6 = "ERTE"; 4 = "No definido"; | Situación actual del usuario. |
| producto_nombre | string | Texto (hasta 255 caracteres) | Nombre del curso |
| producto_id | int | Numérico | ID curso |
| id_grupo_comercial | int | Numérico | ID del grupo comercial |
Ejemplo
{
"usuario_nombre": "John",
"usuario_apellido_1": "Smith",
"usuario_email": "john.smith@domain.com",
"producto_nombre": "WORD",
"id_grupo_comercial": 125
}Respuesta
Usa notación JSON con la siguiente estructura.
Se envía en todos los casos al terminar el proceso.
| Campo | Tipo de Dato | Posibles Valores/Rango | Descripción |
|---|---|---|---|
| success | int | 0, 1 | Indica si la operación fue exitosa (1) o no (0) |
Ejemplo
Object {success: 1}Errores devueltos
- 'error_code' => 0,
- 'error_message'=> "cuando se produce un error",
Log de registros
Existe un log de registros accesible desde el propio programa a través de la opción de menú principal Cuenta/Informes/Formación/Log de cursos.
Se muestra una tabla con los siguientes datos:
- id
nº de registro del log - Fecha
fecha y hora de la acción - Datos
Resumen de los datos actualizados - Conversión
Si se ha actualizado el registro - Id solicitud
nº de registro de la solicitud generada - Comisionista
comercial al que se ha vinculado la solicitud - Comentarios
fila complementaria donde se indica el usuario vinculado a la solicitud, o el detalle del error por el que no se ha creado el registro.
¿Le ha sido útil este artículo?
¡Qué bien!
Gracias por sus comentarios
¡Sentimos mucho no haber sido de ayuda!
Gracias por sus comentarios
Sus comentarios se han enviado
Agradecemos su esfuerzo e intentaremos corregir el artículo